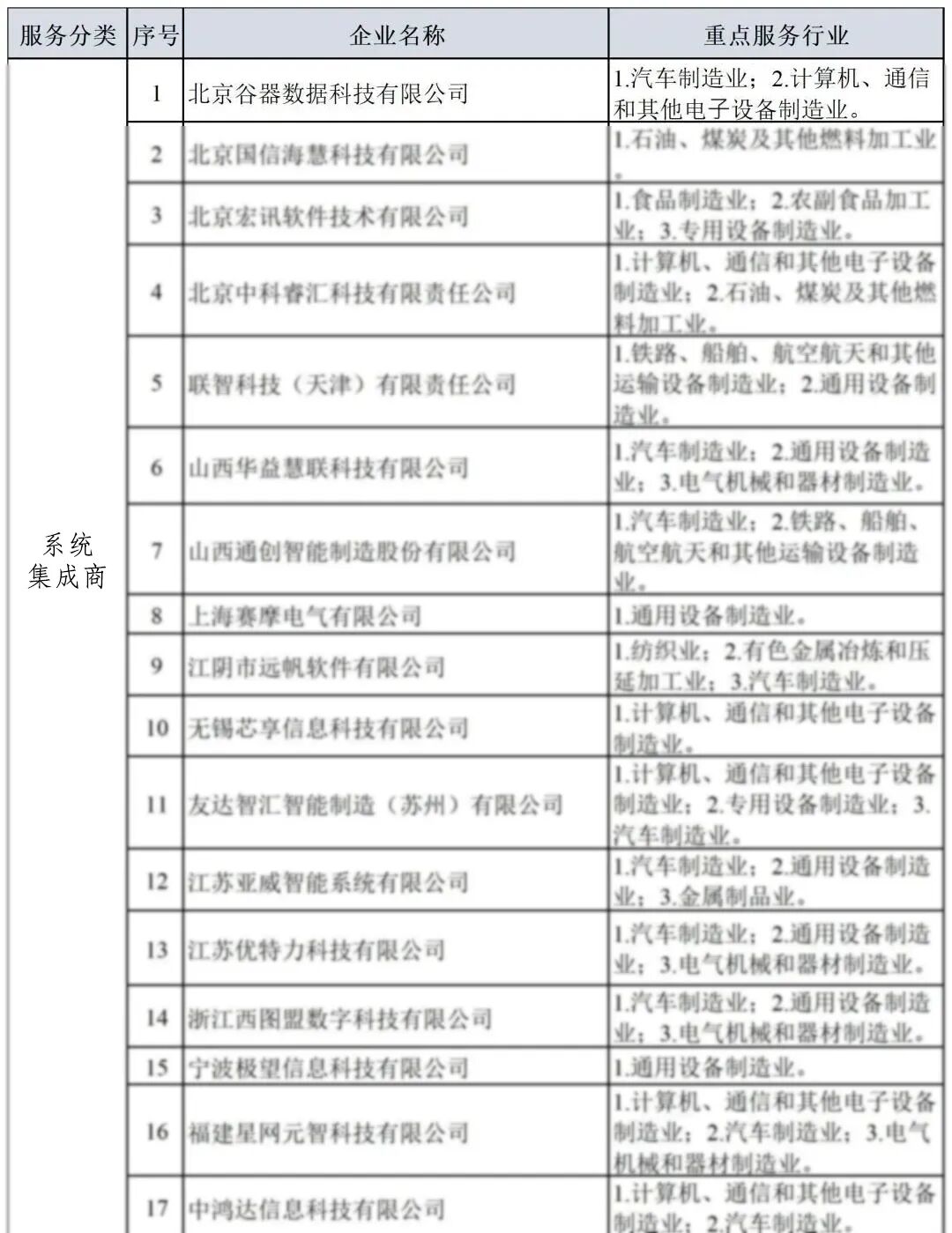
近日,工信部中国电子技术标准化研究院、智能制造系统解决方案供应商联盟联合公示了智能制造系统解决方案供应商分类分级评定名单。谷器数据凭借复制推广性强、引领行业发展的智能制造产品和整体解决方案及卓绝行业影响力成功入选A级供应商名单。

中国智能制造系统解决方案供应商联盟是在工业和信息化部指导下,中国电子技术标准化研究院等50余家单位共同发起成立的。联盟以需求为牵引、产业链为纽带,旨在培育壮大智能制造系统解决方案供应商,搭建智能制造系统集成技术研发、行业应用和市场推广的一体化公共服务平台,带动智能制造装备安全可控发展,推动制造业转型升级。当前,世界百年未有之大变局加速演进,智能制造发展水平关乎我国未来制造业乃至国家在全球的地位。智能制造系统解决方案供应商分类分级评定工作的开展健全了智造系统解决方案供应商的分类分级体系,对推动供应商规范有序发展具有积极意义,对智能制造的规范发展有着深远的影响。此次,谷器数据获评集成实施服务商,是对公司在智能制造领域综合能力的充分认可,也是对公司赋能制造业以往成绩的肯定。谷器数据作为国家高新技术企业,专精特新企业。公司注于为制造企业数字化提供一体化解决方案的软件系统集成服务商,"定制方案+技术服务+成功实施"为制造业企业提供数字化服务,针对设计生产制造、运营管理、精准服务和物流调度等不同细分场景的需求,提供企业自身OT和IT的纵向集成、业务全流程的横向集成以及产品的端到端集成,从稳定性、可靠性、持续性等方面满足智能业数智化转型需求。作为国内第一家以SaaS+低代码模式开发的数字化转型服务商,谷器数据团队自主研发了全栈式数字化产业,获得国家发明专利、软著百余项,并在汽车整车及零部件、航空航天、工程机械、家电、电子、新能源等多领域积累了20多年的丰富项目实施经验,服务跨行业、跨领域企业15000余家,其中有营收在数十亿至千亿的中大型企业,包括奔驰、北汽、东风、长城、大众、上汽等一线汽车厂商,福斯集团、上海汇众、海纳川、东风装备等知名一级供应商,中联重科、山东临工、金诚信等工程机械客户,安达维尔航空座椅等航空航天客户,明阳智能、沈鼓集团等复杂装备客户等,也通过SaaS版、轻量化版产品为中小微企业广泛赋能,扶持专精特新中小企业快速成长。在全国中小企业数字化转型试点城市实施建设中,谷器数据与北京、石家庄、合肥、天津、沈阳、成都、兰州、重庆、南宁多地政府、工信部门开展交流合作、申报参建工作。目前,已成功入选石家庄、合肥、武汉中小企业数字化转型服务商,通过数字化诊断+工业互联网平台建设+数字化产品、解决方案赋能中小企业数字化转型,全面支撑中小企业数字化转型试点城市建设工作。
未来,谷器数据将持续提升自主创新能力,运用自主可控技术为客户提供更优质、更高效的智能制造解决方案,加快制造业新旧动能转化、新质生产力培育形成,将推动产业体系向高质量、高效率、可持续方向发展,全面支撑中小企业数字化试点城市建设,为制造强国建设提供新引擎。